| নং | শিরোনাম | সেবার ধাপ | কার্যকলাপ |
|---|---|---|---|
| | |||
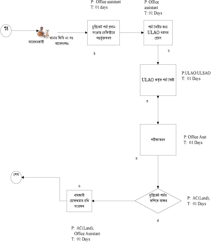
| ১ | নামজারী ও জমাভাগ কেসের ডুপ্লিকেট পর্চা প্রদান | দেখুন | |
| ২ | নামজারী ও জমাভাগ কেসের আদেশের নকল প্রদান | দেখুন | |
| ৩ | দেওয়ানী আদালতের রায়/আদেশমূলে রেকর্ড সংশোধন | দেখুন | |
| ৪ | ভূমিহীনদের মাঝে কৃষি খাসজমি বন্দোবস্ত প্রদান | দেখুন | |
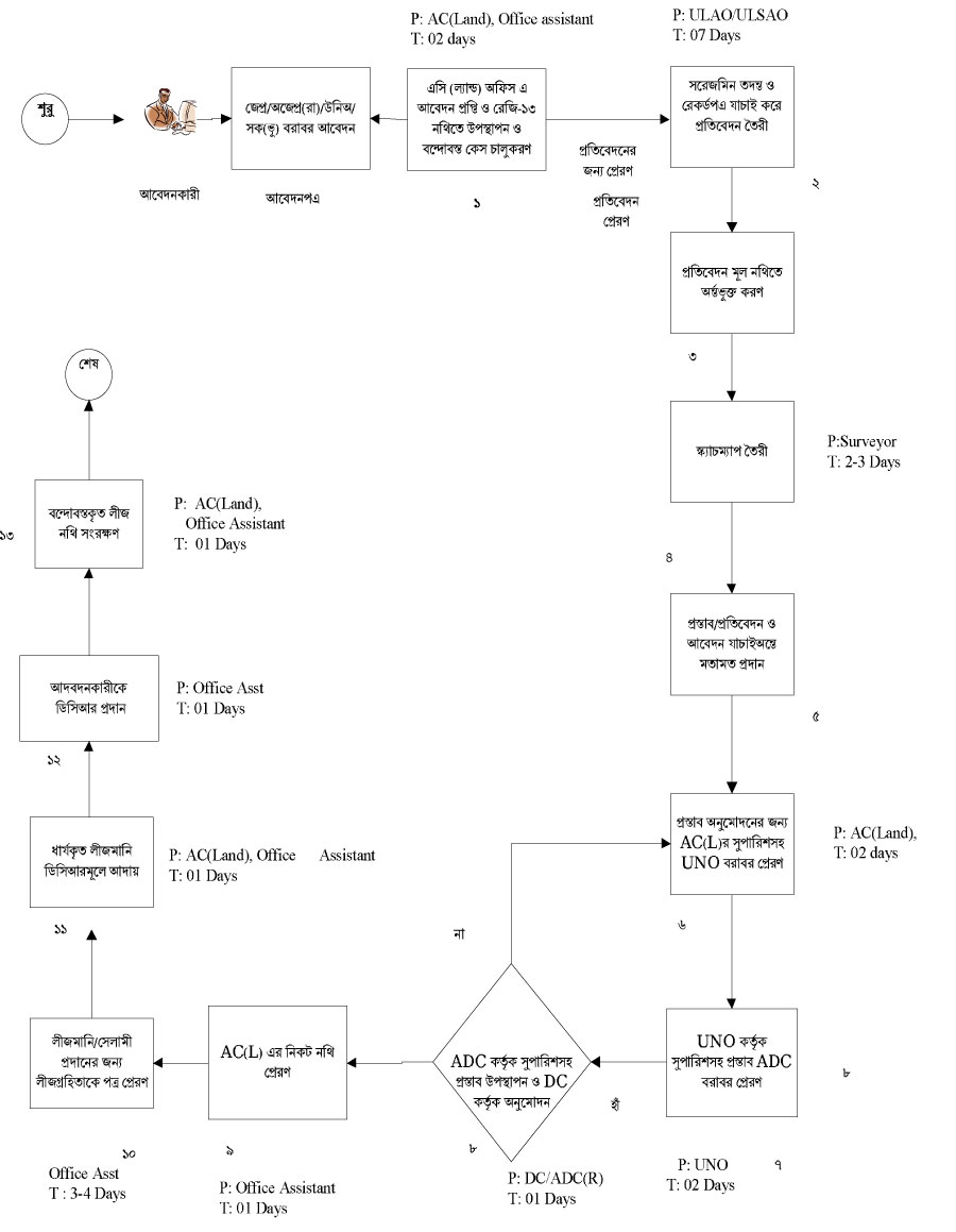
| ৫ | অকৃষি খাস জমি বন্দোবস্ত প্রদান | দেখুন | |
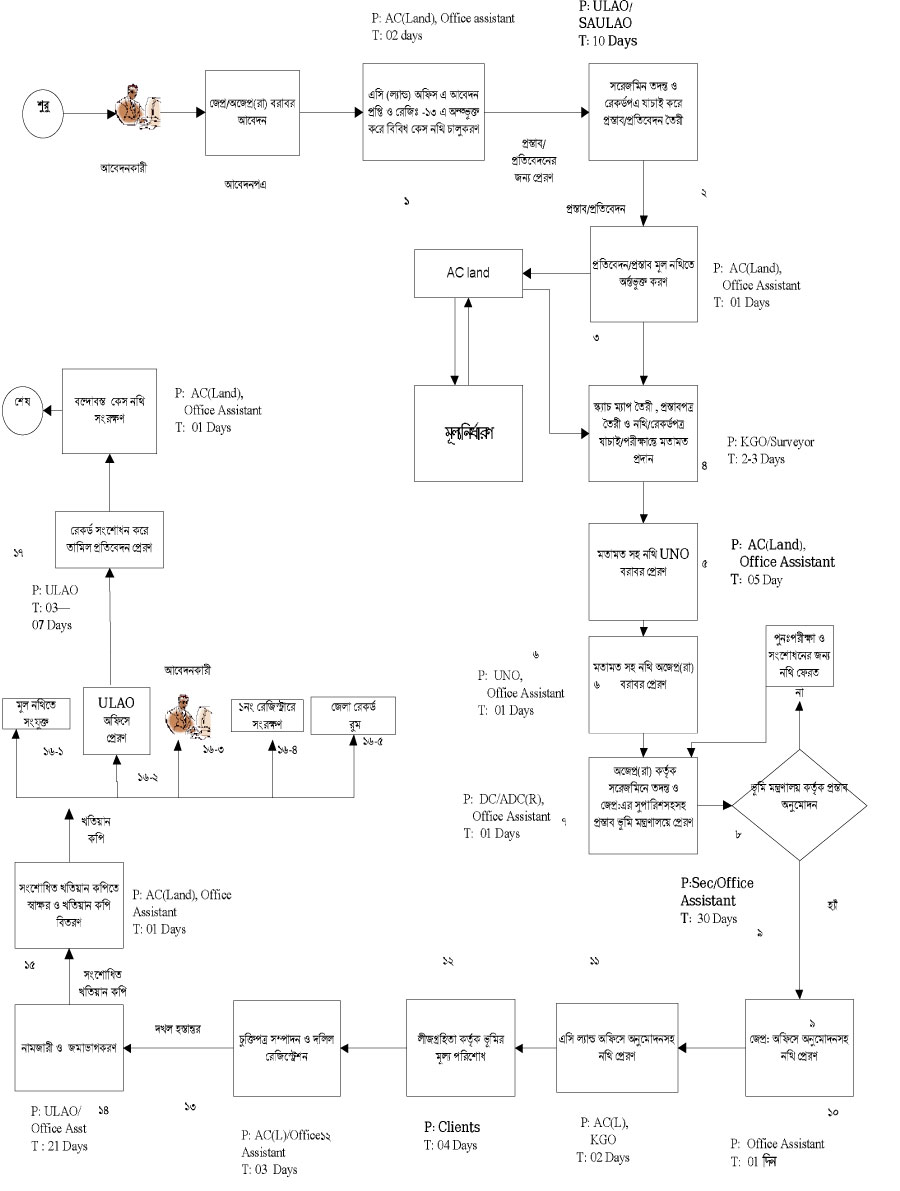
| ৬ | অর্পিত সম্পত্তির নবায়ন | দেখুন | |
| ৭ | অর্পিত সম্পত্তির মালিকানা পরিবর্তনসহ নবায়ন | দেখুন | |
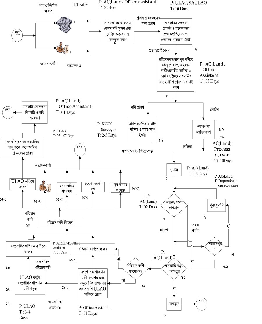
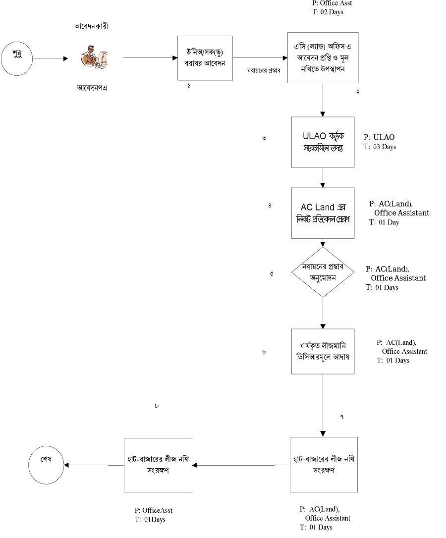
| ৮ | হাট-বাজারের চান্দিনাভিটি বন্দোবস্তের নবায়ন | দেখুন | |
| ৯ | হাট-বাজারের চান্দিনা ভিটি একসনা বন্দোবস্ত প্রদান | দেখুন | |
| ১০ | নামজারী ও জমাভাগ | দেখুন |